网站首页 行业快讯 > 正文
拒收快递还需付运费吗(无理由拒收快递)
买家无理由拒收快递,一直是卖家很头疼的事,天下没有免费的午餐,即使价格再低,快递还都是要运费的。无理由拒收,可能就要把运费给搭进去了。那么买家无理由拒收快递,需要承担运费么?
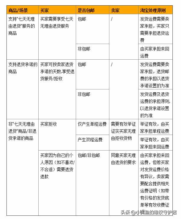
一、淘宝现行的规则下图是淘宝现行的规则。

简单的说,就是包邮的产品,如果退回过程中会产生运费的,那买家要承担退回返程的运费。非包邮的产品,如果退回过程中会产生运费的,那买家需要承担发货及返程的往返运费。
四通一达作为现在主流的快递公司,拒收的话很多是不会产生返程运费的,这也是为啥很多买家买了包邮商品,拒收后,卖家心里会很不爽的原因。
但是有一家快递公司不同,那就是顺丰,顺丰的话如果拒收是会产生返程运费的。所以各位买家当发现是顺丰寄过来的时候,如果拒收的话,可以先看下自己有没有买运费险。
二、如果产生返程运费的话,那运费多少钱,就是卖家说的算的吗?这个当然不是,返程多少钱并不是卖家说多少就是多少的。还是要以快递公司实际收取的金额为准。如果买家质疑卖家收取的运费过高,那卖家需要出示快递公司的收费凭证,证明卖家索取运费是和实际运费相符的。
三、闲鱼买家无理由拒收的话,也是按上面说的处理么?闲鱼交易的话跟淘宝略有不同,我先截图给大家看下规则。

第一条的理解是,卖的东西如果不适宜退货的,则直接打款给卖家。那么什么叫不适宜退货的?
例如生鲜食品、报纸、演唱会门票等这种时效性很强的商品。这些都是不适宜退货的商品。
第二条的理解是,买家无理由拒签的,需要扣除全部运费给卖家,即往返运费。这个跟淘宝不同,淘宝会分包邮或者不包邮,而闲鱼是不管,一律扣除往返运费给卖家后,再做退款。第二条的后半句也是提醒卖家,不要耍性子,买家拒收退回后你再拒收。即使你再拒收,闲鱼还是会扣除运费后退款给买家的。这点要请广大闲鱼卖家留意。
版权说明: 本文由用户上传,如有侵权请联系删除!
猜你喜欢:
- 2022-09-20 男人恶心是什么病的前兆(恶心是什么病的前兆)
- 2022-09-20 山东财经大学东方学院考研率怎么样(山东财经大学考研率是多少)
- 2022-09-20 广西最早的大学叫什么大学(在桂林设立的广西最早的大学是哪所大学)
- 2022-09-20 小儿肺炎有5个常见症状吗(小儿肺炎有5个常见症状)
- 2022-09-20 m是哪个服装品牌的标志(标志为M的衣服是什么牌子的)
- 2022-09-20 什么叫正比例什么叫反比例举例说明(什么叫反比例,举个例子说明,)
- 2022-09-20 一包烟要多少根烟丝(一包烟要多少根)
- 2022-09-20 男人吃樱桃对身体有什么好处(男人吃樱桃有什么好处)
最新文章:
- 2023-07-02 怎样挑选新鲜的猪肝?(怎么挑选新鲜猪肝 挑选新鲜猪肝的小技巧)
- 2023-07-02 木地板都有哪些种类(木地板的种类有哪些)
- 2023-07-02 白蜡木家具的优缺点(松木家具的优缺点)
- 2023-07-02 怎么清洗窗帘布上的污垢(怎么清洗窗帘)
- 2023-07-02 世界上最可爱的小仓鼠的样子(可爱小仓鼠的种类)
- 2023-07-02 小猫拉不出来屎怎么办(小猫拉不出屎怎么办)
- 2023-07-02 新飞小冰箱耗电量一天多少度(小冰箱耗电量一天多少度)
- 2023-07-02 公司注销工业房产怎么办手续(公司注销工业房产怎么办)
- 2023-07-02 凤凰层到底好还是不好(凤凰层是哪一层)
- 2023-07-02 马桶宽度空间留多少(马桶两边的空间大小是多少)
- 2023-07-02 如何训练猫咪小便(如何训练猫大小便)
- 2023-07-02 卫生间吊顶防潮层做法图集(卫生间吊顶方法是什么)
- 2023-07-02 狗狗为什么总是流口水怎么办(狗狗为什么爱流口水)
- 2023-07-02 卧室窗户漏水由谁负责维修(卧室窗户漏风怎么办)
- 2023-07-02 世界名猫大全(世界名猫你知道几种)
- 2023-07-02 applewatchseries7和6对比(apple watch series 7和6的区别)
