网站首页 行业快讯 > 正文
天猫运营职责(岗位职责说明书和考核指标)
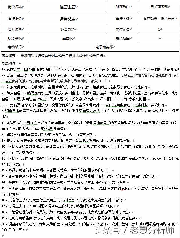
职责内容:
总体负责天猫旗舰店的营销推广工作、制定店铺活动策略、推广策略,配合运营助理与推广专员有效提升店铺排名;
日常平台活动(如聚划算,淘抢购等)的、活动提报、活动准备及效果跟踪.(报名活动加入官方活动资源群并与小二建立良好关系,增加免费活动资源的成功率与最新活动申报入口。)
年度大促活动、店铺活动、主题活动的方案策划及执行,包括活动文案撰写及活动素材准备等
负责直通车、钻展等竞价工具的投放,实时监控,分析流量数据并不断优化,提高浏览量、点击率和转化率(比如直通车 钻展 费用过高 点击少 图片问题 推广投入高 产出少 人群 时间 千人千面 等系列问题)
非竞价渠道的优质流量获取,能进行有效的广告宣传和促销推广,如淘内免费活动、淘外付费广告投放等
淘宝直播与第三方活动渠道的合作对接(比如联系淘宝客做合适的推广.参加返利网等之类平台 与找合适达人进行直播)
店铺新品的上新推广方式分析与详情与主图的策划.(分析竞店与竞品的优点与缺点突出加强自身商品的竞争力。制作推广计划投入合适的渠道为爆款做准备)
跟踪分析同行与竞争对手战略计划所做出合适的运营调整.
根据公司发展规划和建设方向的规划,制定运营部总体发展规划,组织并有效实施.
根据公司经营方针和部门销售需要,合理设置部门组织结构和岗位,优化业务流程,配置人力资源,对员工进行管理、培训与绩效考核;
1根据业绩、市场反馈等对网络运营项目进行监督、控制和绩效评估,及时调整市场策略与内容,保证项目运营目标的持续达成;
1协调运营部与上级之间,内部团队关系,建立有效的团队协作机制。
1研究各种新型电商销售推广模式,做出有针对性的网络推广策划方案,保证公司销售目标的达成;
1整理推广专员与助理做好的数据表格,并从后台及时发现问题所在,优化处理.
1进店铺后台查看各类数据看是否对店铺正常运营带来影响。(如客户之声的不浪评价,退款率,客户投拆,违规等系列数据)
1关注行业波动与大盘行业类目走向,对比近二年波动做出更合适的推广建议.
1每周至少开一次会 说明本周各种工作情况与所遇到的问题并解决优化。
1由运营助理与推广专员做成每日销售表格并及时发现较大波动的原因分析与改进。
1定制每月销售目标与推广费用占比,改进与优化不足之处,指导各部门完成销售任务。
20、调整好部门的心态,增加人员的士气.并处理不好的情况。(比如客户投拆、差评、参加活动退款高都会影响 到人员的工作士气)




版权说明: 本文由用户上传,如有侵权请联系删除!
猜你喜欢:
- 2022-09-20 男人恶心是什么病的前兆(恶心是什么病的前兆)
- 2022-09-20 山东财经大学东方学院考研率怎么样(山东财经大学考研率是多少)
- 2022-09-20 广西最早的大学叫什么大学(在桂林设立的广西最早的大学是哪所大学)
- 2022-09-20 小儿肺炎有5个常见症状吗(小儿肺炎有5个常见症状)
- 2022-09-20 m是哪个服装品牌的标志(标志为M的衣服是什么牌子的)
- 2022-09-20 什么叫正比例什么叫反比例举例说明(什么叫反比例,举个例子说明,)
- 2022-09-20 一包烟要多少根烟丝(一包烟要多少根)
- 2022-09-20 男人吃樱桃对身体有什么好处(男人吃樱桃有什么好处)
最新文章:
- 2023-07-02 怎样挑选新鲜的猪肝?(怎么挑选新鲜猪肝 挑选新鲜猪肝的小技巧)
- 2023-07-02 木地板都有哪些种类(木地板的种类有哪些)
- 2023-07-02 白蜡木家具的优缺点(松木家具的优缺点)
- 2023-07-02 怎么清洗窗帘布上的污垢(怎么清洗窗帘)
- 2023-07-02 世界上最可爱的小仓鼠的样子(可爱小仓鼠的种类)
- 2023-07-02 小猫拉不出来屎怎么办(小猫拉不出屎怎么办)
- 2023-07-02 新飞小冰箱耗电量一天多少度(小冰箱耗电量一天多少度)
- 2023-07-02 公司注销工业房产怎么办手续(公司注销工业房产怎么办)
- 2023-07-02 凤凰层到底好还是不好(凤凰层是哪一层)
- 2023-07-02 马桶宽度空间留多少(马桶两边的空间大小是多少)
- 2023-07-02 如何训练猫咪小便(如何训练猫大小便)
- 2023-07-02 卫生间吊顶防潮层做法图集(卫生间吊顶方法是什么)
- 2023-07-02 狗狗为什么总是流口水怎么办(狗狗为什么爱流口水)
- 2023-07-02 卧室窗户漏水由谁负责维修(卧室窗户漏风怎么办)
- 2023-07-02 世界名猫大全(世界名猫你知道几种)
- 2023-07-02 applewatchseries7和6对比(apple watch series 7和6的区别)
