网站首页 行业快讯 > 正文
导读 目前大家应该是对病例分析题(2021内外科病例分析满分指南)比较感兴趣的,所以今天好房网小编CC就来为大家整理了一些关于病例分析题(2021
目前大家应该是对病例分析题(2021内外科病例分析满分指南)比较感兴趣的,所以今天好房网小编CC就来为大家整理了一些关于病例分析题(2021内外科病例分析满分指南)方面的相关知识来分享给大家,希望大家会喜欢哦。
病例分析题(2021内外科病例分析满分指南)
内科学和外科学病例分析题在各种医学考试复习备考中占据着举足轻重的地位。今天小樱桃给大家分享的是2021病例分析题满分指南,包括:
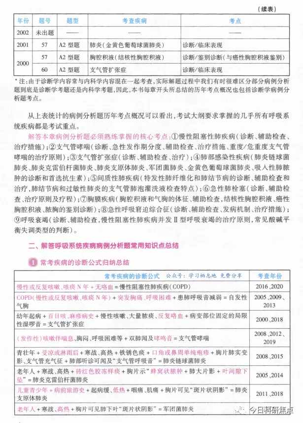
常考疾病的解题题眼
鉴别诊断技巧
辅助检查及治疗原则
各种疾病对应的历年真题和预测题


欢迎微信关注【今日科研焦点】,我们致力于及时发布医学科研前沿进展,帮助医务工作者开拓思路,从专业角度解答课题基金及SCI相关问题,助力学术成果转化。
版权说明: 本文由用户上传,如有侵权请联系删除!
- 上一篇: 荷尔蒙检测仪(荷尔蒙追踪传感器就能检测出压力水平)
- 下一篇: 三七剪口(文山三七选购的方法)
猜你喜欢:
- 2022-09-20 男人恶心是什么病的前兆(恶心是什么病的前兆)
- 2022-09-20 山东财经大学东方学院考研率怎么样(山东财经大学考研率是多少)
- 2022-09-20 广西最早的大学叫什么大学(在桂林设立的广西最早的大学是哪所大学)
- 2022-09-20 小儿肺炎有5个常见症状吗(小儿肺炎有5个常见症状)
- 2022-09-20 m是哪个服装品牌的标志(标志为M的衣服是什么牌子的)
- 2022-09-20 什么叫正比例什么叫反比例举例说明(什么叫反比例,举个例子说明,)
- 2022-09-20 一包烟要多少根烟丝(一包烟要多少根)
- 2022-09-20 男人吃樱桃对身体有什么好处(男人吃樱桃有什么好处)
最新文章:
- 2023-07-02 怎样挑选新鲜的猪肝?(怎么挑选新鲜猪肝 挑选新鲜猪肝的小技巧)
- 2023-07-02 木地板都有哪些种类(木地板的种类有哪些)
- 2023-07-02 白蜡木家具的优缺点(松木家具的优缺点)
- 2023-07-02 怎么清洗窗帘布上的污垢(怎么清洗窗帘)
- 2023-07-02 世界上最可爱的小仓鼠的样子(可爱小仓鼠的种类)
- 2023-07-02 小猫拉不出来屎怎么办(小猫拉不出屎怎么办)
- 2023-07-02 新飞小冰箱耗电量一天多少度(小冰箱耗电量一天多少度)
- 2023-07-02 公司注销工业房产怎么办手续(公司注销工业房产怎么办)
- 2023-07-02 凤凰层到底好还是不好(凤凰层是哪一层)
- 2023-07-02 马桶宽度空间留多少(马桶两边的空间大小是多少)
- 2023-07-02 如何训练猫咪小便(如何训练猫大小便)
- 2023-07-02 卫生间吊顶防潮层做法图集(卫生间吊顶方法是什么)
- 2023-07-02 狗狗为什么总是流口水怎么办(狗狗为什么爱流口水)
- 2023-07-02 卧室窗户漏水由谁负责维修(卧室窗户漏风怎么办)
- 2023-07-02 世界名猫大全(世界名猫你知道几种)
- 2023-07-02 applewatchseries7和6对比(apple watch series 7和6的区别)
